• Formula : RbBH4
  • Space Group : C222 (21)
    Centrosymmetric : False
    Dimensionality : 1D
  • Structure parameters
    a = 5.3679
    b = 5.1343
    c = 3.9098
    α = 90.0
    β = 90.0
    γ = 90.0
  • Number of atoms per primitive cell = 6
    Total number of electrons per primitive cell = 16
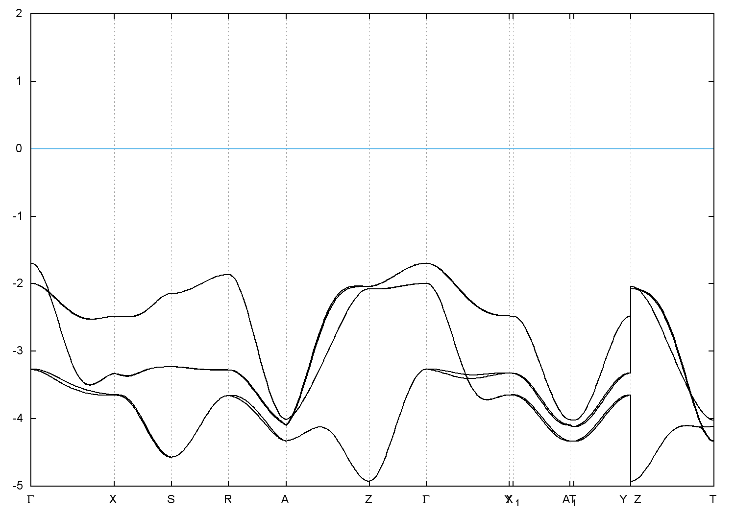
  • Band gap = 5.3748 eV
    Direct Gap = 5.489 eV
    Metallicity = 0.000
    Topological Z2 indices ν = (0;000)
  • cif file - scf.in - scf.out - bands.in - bands.out
  • Reference:

    Cation Size and Anion Anisotropy in Structural Chemistry of Metal Borohydrides. The Peculiar Pressure Evolution of RbBH4,
    Inorganic Chemistry 49, 5285 (2010)


Band structure with spin-orbit coupling