• Formula : Li2WO4
  • Space Group : C2/c (15)
    Centrosymmetric : True
    Dimensionality : 1D
  • Structure parameters
    a = 9.753
    b = 5.954
    c = 4.994
    α = 90.0
    β = 90.58
    γ = 90.0
  • Number of atoms per primitive cell = 14
    Total number of electrons per primitive cell = 88
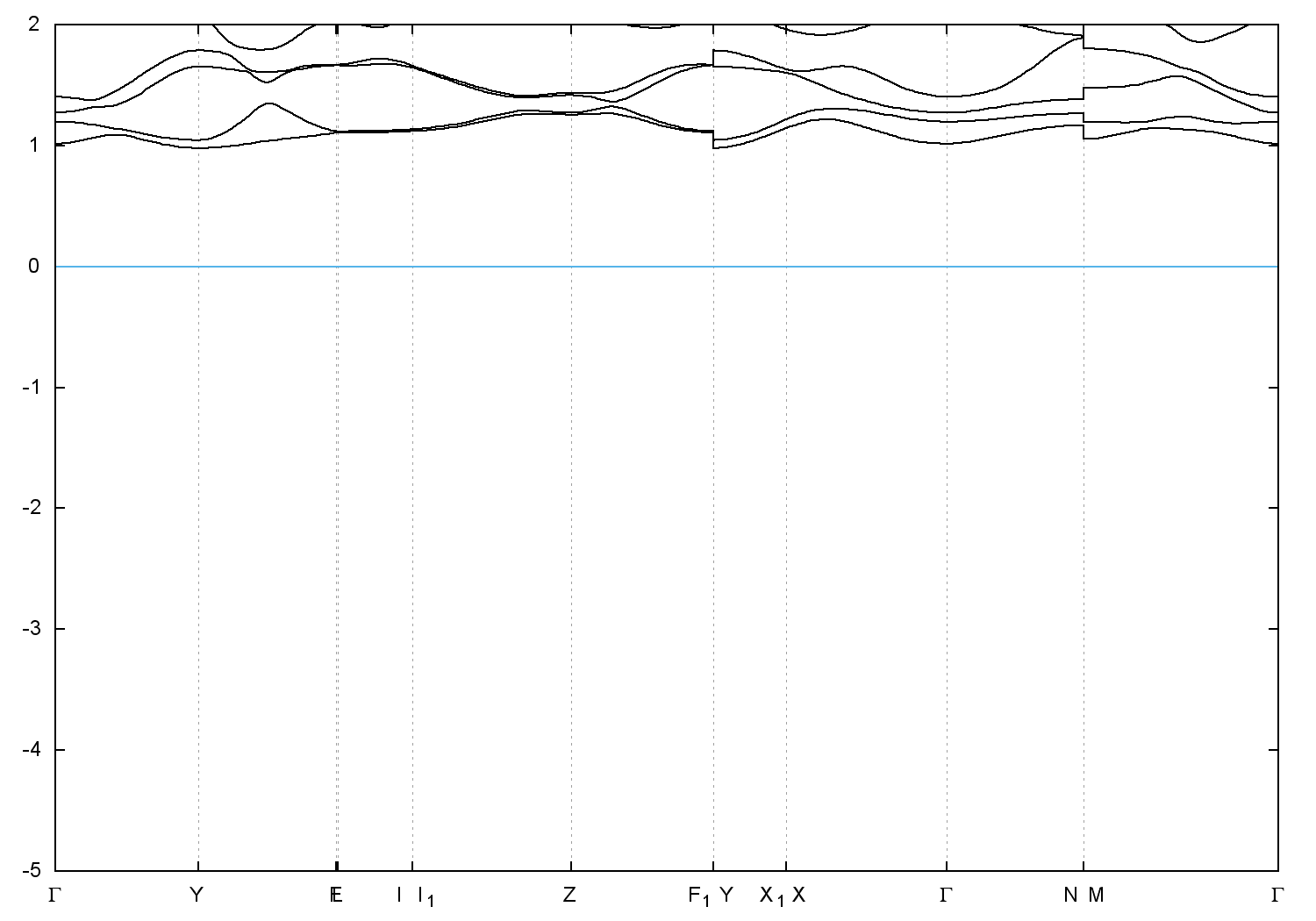
  • Band gap = 10.5063 eV
    Direct Gap = 0.003 eV
    Metallicity = 1.000
    Topological Z2 indices ν = (0;000)
  • cif file - scf.in - scf.out - bands.in - bands.out
  • Reference:

    The crystal structure of Li2 W O4 (IV) and its relation to the wolframite-type structure,
    Journal of Solid State Chemistry 33, 115 (1980)


Band structure with spin-orbit coupling