• Formula : KAlH4
  • Space Group : Pnma (62)
    Centrosymmetric : True
    Dimensionality : 1D
  • Structure parameters
    a = 7.387
    b = 8.823
    c = 5.859
    α = 90.0
    β = 90.0
    γ = 90.0
  • Number of atoms per primitive cell = 24
    Total number of electrons per primitive cell = 64
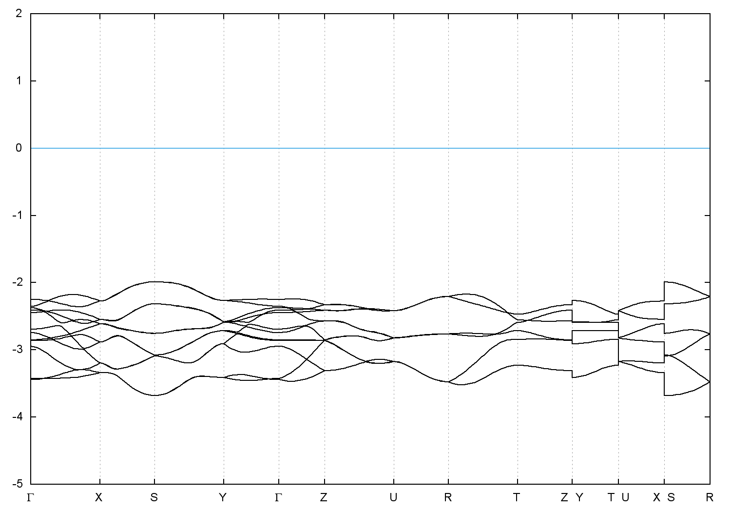
  • Band gap = 5.0402 eV
    Direct Gap = 5.300 eV
    Metallicity = 0.000
    Topological Z2 indices ν = (0;000)
  • cif file - scf.in - scf.out - bands.in - bands.out
  • Reference:

    Thermochemistry and crystal structures of lithium, sodium and potassium alanates as determined by ab initio simulations,
    Journal of Alloys Compd. 372, 92 (2004)


Band structure with spin-orbit coupling