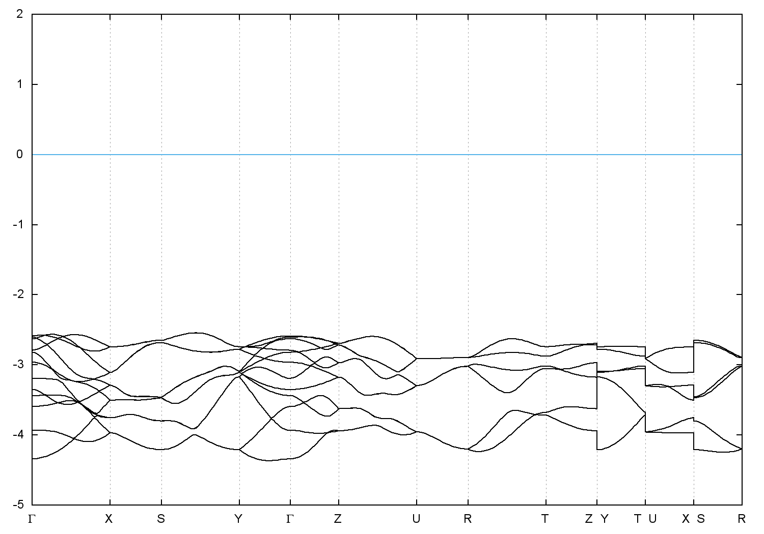
You must have javascript enabled to display the crystal structure and Brillouin zone
Lightest Borohydride Probed by Synchrotron X-ray Diffraction: Experiment Calls for a New Theoretical Revision, Journal of Physical Chemistry C 112, 10579 (2008)