• Formula : H5C4N3
  • Space Group : C2/c (15)
    Centrosymmetric : True
    Dimensionality : 1D
  • Structure parameters
    a = 7.5982
    b = 10.1226
    c = 6.8106
    α = 90.0
    β = 118.596
    γ = 90.0
  • Number of atoms per primitive cell = 24
    Total number of electrons per primitive cell = 72
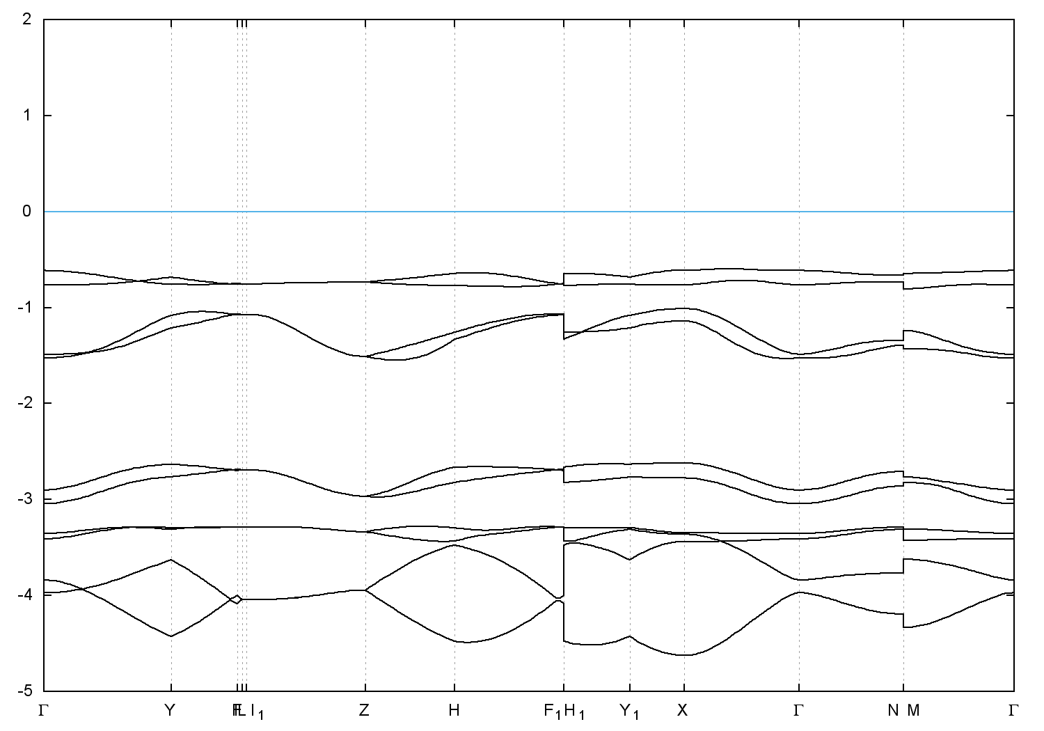
  • Band gap = 2.9527 eV
    Direct Gap = 2.971 eV
    Metallicity = 0.000
    Topological Z2 indices ν = (0;000)
  • cif file - scf.in - scf.out - bands.in - bands.out
  • Reference:

    5-Aminopyrimidine,
    Acta Crystallographica Section E 62, o339 (2006)


Band structure with spin-orbit coupling