Home
Formula : NaTiF
4
Space Group :
Pbcn (60)
Centrosymmetric : True
Dimensionality : 2D
Structure parameters
a = 4.976
b = 5.755
c = 11.07
α = 90.0
β = 90.0
γ = 90.0
Number of atoms per primitive cell = 24
Total number of electrons per primitive cell = 196
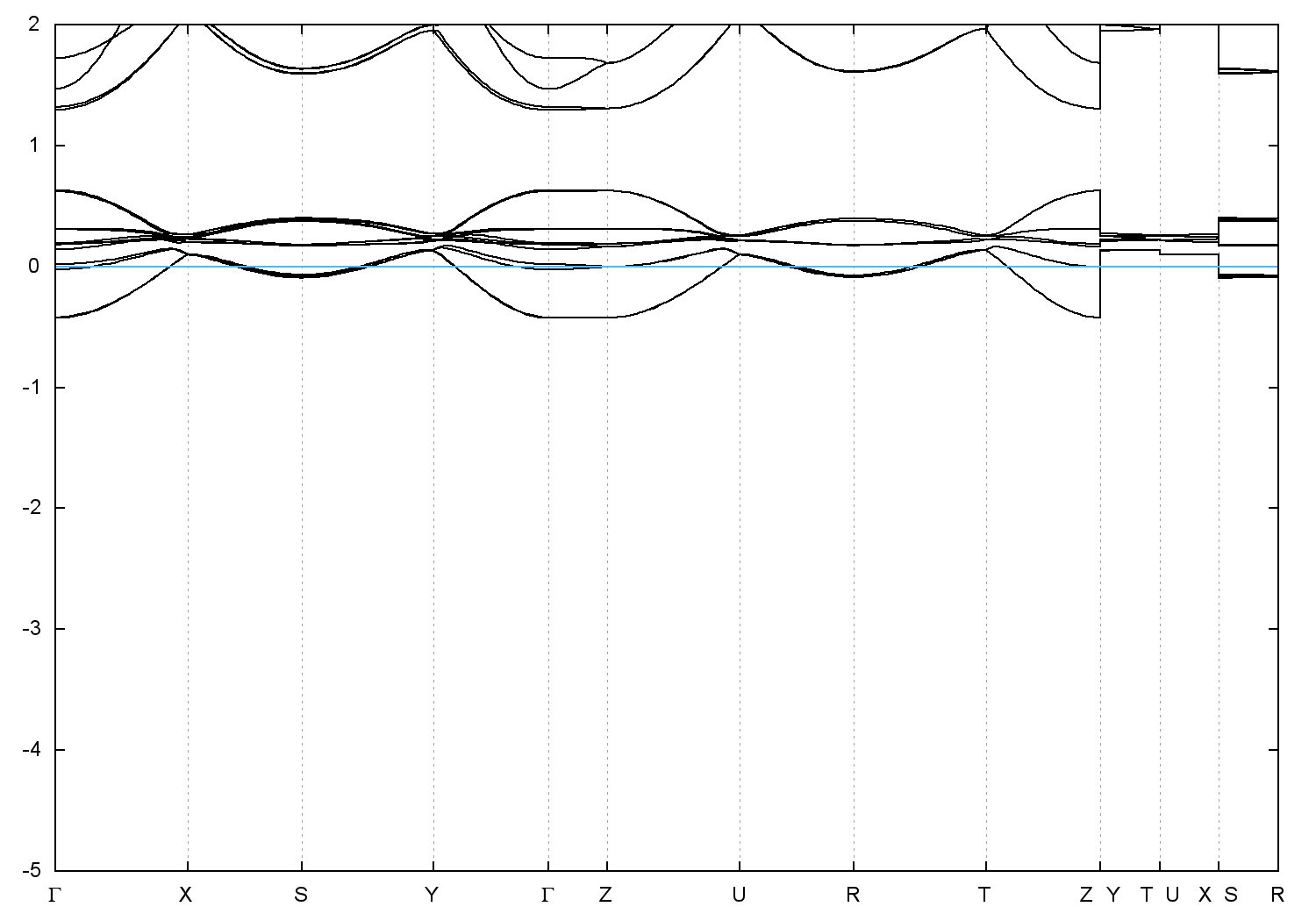
Band gap = 0.0 eV
Direct Gap = 0.000 eV
Metallicity = 0.734
Topological Z2 indices ν = (0;000)
scf.in
-
scf.out
-
bands.in
-
bands.out
Reference:
ICSD Collection Code: 389
Band structure with spin-orbit coupling