• Formula : FeCl2
  • Space Group : P-3m1 (164)
    Centrosymmetric : True
    Dimensionality : 2D
  • Structure parameters
    a = 3.585
    b = 3.585
    c = 5.735
    α = 90.0
    β = 90.0
    γ = 120.0
  • Number of atoms per primitive cell = 3
    Total number of electrons per primitive cell = 22
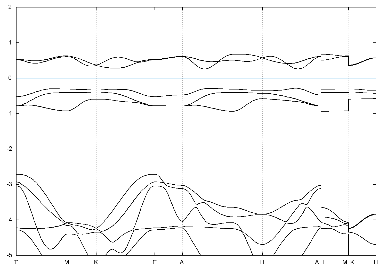
  • Band gap = 0.5433 eV
    Direct Gap = 0.550 eV
    Metallicity = 0.000
    Topological Z2 indices ν = (0;000)
  • cif file - scf.in - scf.out - bands.in - bands.out
  • Reference:

    The structure of FeCl2 at high pressures Note: P = 5.97 kbar,
    Journal of Physics and Chemistry of Solids 36, 401 (1975)


Band structure with spin-orbit coupling