• Formula : CrO2
  • Space Group : P4_2/mnm (136)
    Centrosymmetric : True
    Dimensionality : 3D
  • Structure parameters
    a = 4.41
    b = 4.41
    c = 2.91
    α = 90.0
    β = 90.0
    γ = 90.0
  • Number of atoms per primitive cell = 6
    Total number of electrons per primitive cell = 52
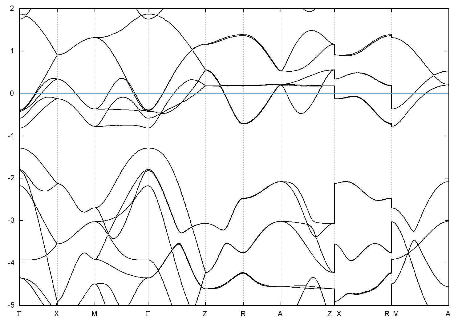
  • Band gap = 0.0 eV
    Direct Gap = 0.001 eV
    Metallicity = 0.616
    Topological Z2 indices ν = (0;000)
  • cif file - scf.in - scf.out - bands.in - bands.out
  • Reference:

    Ueber Chromoxyde zwischen Cr2 O3 und Cr O3,
    Zeitschrift fuer Anorganische und Allgemeine Chemie 277, 113 (1954)


Band structure with spin-orbit coupling