• Formula : MgH2SeO5
  • Space Group : C2/c (15)
    Centrosymmetric : True
    Dimensionality : 3D
  • Structure parameters
    a = 7.034
    b = 8.044
    c = 7.725
    α = 90.0
    β = 117.91
    γ = 90.0
  • Number of atoms per primitive cell = 18
    Total number of electrons per primitive cell = 96
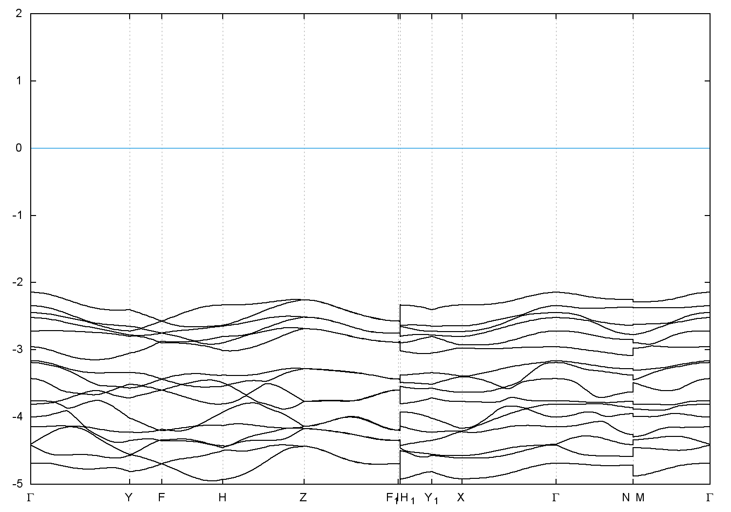
  • Band gap = 4.2015 eV
    Direct Gap = 4.202 eV
    Metallicity = 0.000
    Topological Z2 indices ν = (0;000)
  • scf.in - scf.out - bands.in - bands.out
  • Reference: ICSD Collection Code: 66745

Band structure with spin-orbit coupling