• Formula : H2
  • Space Group : P6_3/mmc (194)
    Centrosymmetric : True
    Dimensionality : 1D
  • Structure parameters
    a = 3.223
    b = 3.223
    c = 5.234
    α = 90.0
    β = 90.0
    γ = 120.0
  • Number of atoms per primitive cell = 2
    Total number of electrons per primitive cell = 2
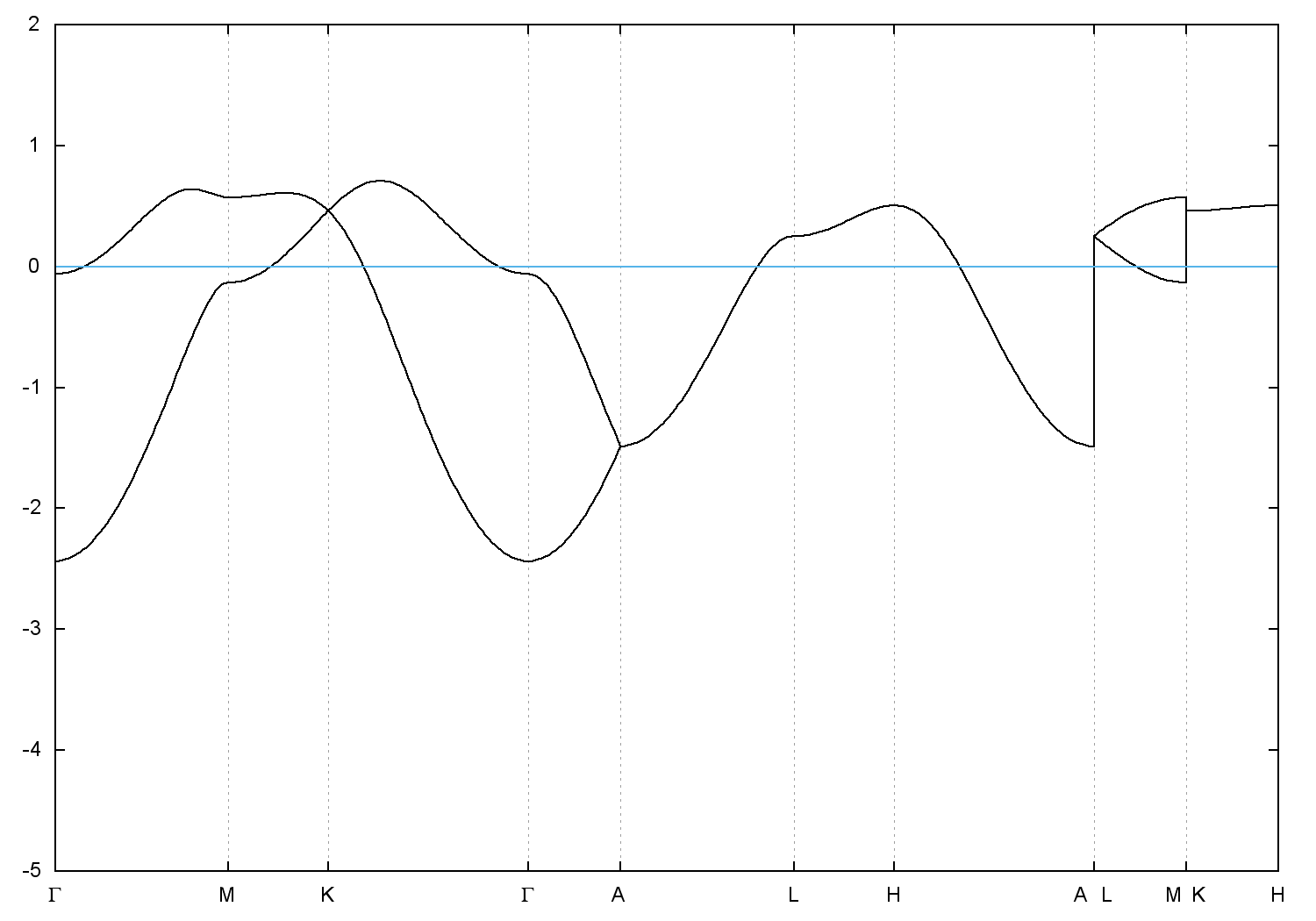
  • Band gap = 0.0 eV
    Direct Gap = 0.000 eV
    Metallicity = 0.699
    Topological Z2 indices ν = (1;000)
  • cif file - scf.in - scf.out - bands.in - bands.out
  • Reference:

    Neutron diffraction studies of solid parahydrogen at pressures up to 5 kbar Locality: synthetic Sample: P = .5 GPa, T = 57.4 K,
    Physics Letters 76A, 355 (1980)


Band structure with spin-orbit coupling