• Formula : NaO2
  • Space Group : Pa3 (205)
    Centrosymmetric : True
    Dimensionality : 1D
  • Structure parameters
    a = 5.46
    b = 5.46
    c = 5.46
    α = 90.0
    β = 90.0
    γ = 90.0
  • Number of atoms per primitive cell = 12
    Total number of electrons per primitive cell = 84
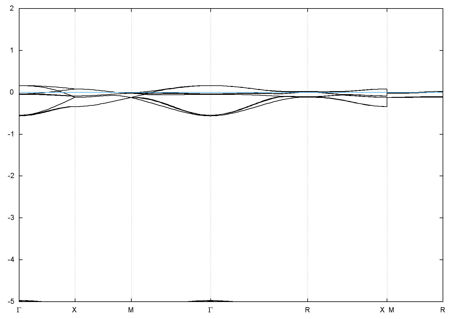
  • Band gap = 0.0 eV
    Direct Gap = 0.000 eV
    Metallicity = 0.289
    Topological Z2 indices ν = (0;111)
  • scf.in - scf.out - bands.in - bands.out
  • Reference: ICSD Collection Code: 26582

Band structure with spin-orbit coupling