• Formula : NiO2
  • Space Group : P-3m1 (164)
    Centrosymmetric : True
    Dimensionality : 2D
  • Structure parameters
    a = 3.114
    b = 3.114
    c = 4.617
    α = 90.0
    β = 90.0
    γ = 120.0
  • Number of atoms per primitive cell = 3
    Total number of electrons per primitive cell = 22
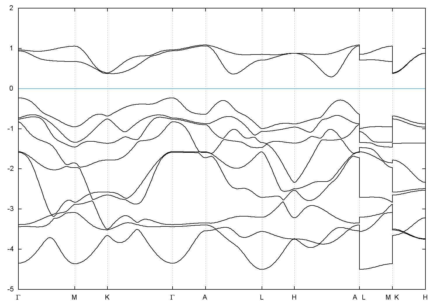
  • Band gap = 0.5221 eV
    Direct Gap = 0.662 eV
    Metallicity = 0.000
    Topological Z2 indices ν = (0;000)
  • cif file - scf.in - scf.out - bands.in - bands.out
  • Reference:

    X-ray studies of the system nickel-oxygen-water. I. Nickelous oxide and hydroxide _cod_database_code 1011134,
    Journal of the American Chemical Society 55, 527 (1933)


Band structure with spin-orbit coupling