• Formula : RbNa2AuO2
  • Space Group : Pnnm (58)
    Centrosymmetric : True
    Dimensionality : 1D
  • Structure parameters
    a = 9.9276
    b = 5.5903
    c = 4.0864
    α = 90.0
    β = 90.0
    γ = 90.0
  • Number of atoms per primitive cell = 12
    Total number of electrons per primitive cell = 100
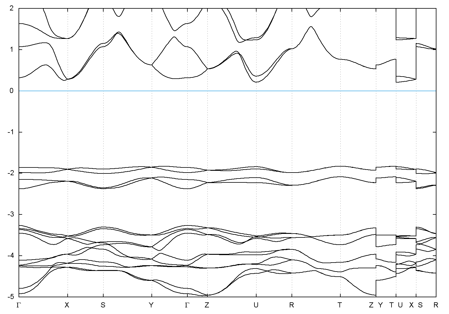
  • Band gap = 2.0377 eV
    Direct Gap = 2.050 eV
    Metallicity = 0.000
    Topological Z2 indices ν = (0;000)
  • scf.in - scf.out - bands.in - bands.out
  • Reference: ICSD Collection Code: 411460

Band structure with spin-orbit coupling