Home
Formula : RbBi
Space Group :
Pmmn (59)
Centrosymmetric : True
Dimensionality : 1D
Structure parameters
a = 11.235
b = 7.639
c = 6.515
α = 90.0
β = 90.0
γ = 90.0
Number of atoms per primitive cell = 4
Total number of electrons per primitive cell = 48
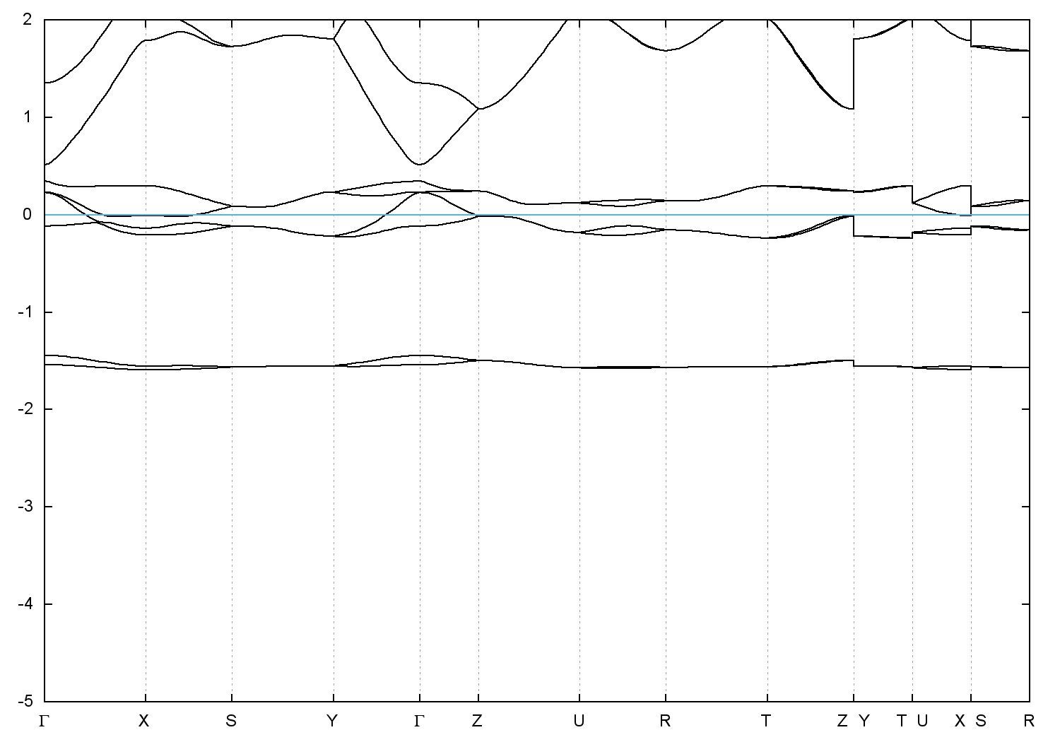
Band gap = 0.0 eV
Direct Gap = 0.002 eV
Metallicity = 0.246
Topological Z2 indices ν = (0;000)
scf.in
-
scf.out
-
bands.in
-
bands.out
Reference:
ICSD Collection Code: 9787
Band structure with spin-orbit coupling