• Formula : Ti2H
  • Space Group : Pn-3m (224)
    Centrosymmetric : True
    Dimensionality : 3D
  • Structure parameters
    a = 4.21
    b = 4.21
    c = 4.21
    α = 90.0
    β = 90.0
    γ = 90.0
  • Number of atoms per primitive cell = 6
    Total number of electrons per primitive cell = 50
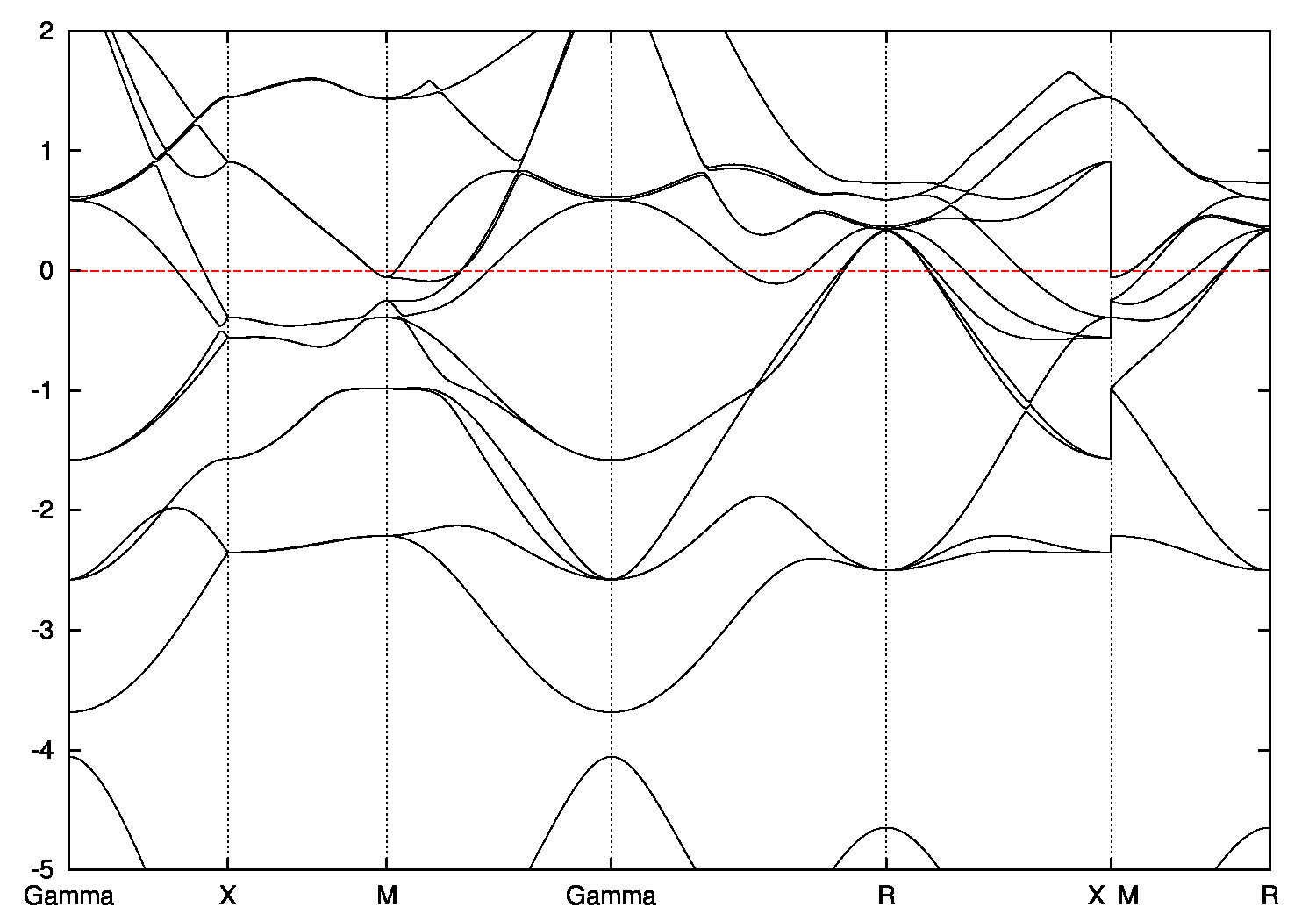
  • Band gap = 0.0 eV
    Direct Gap = 0.000 eV
    Metallicity = 0.818
    Topological Z2 indices ν = (1;000)
  • scf.in - scf.out - bands.in - bands.out
  • Reference: ICSD Collection Code: 168323

Band structure with spin-orbit coupling