• Formula : Rb3FeO3
  • Space Group : C2/m (12)
    Centrosymmetric : True
    Dimensionality : 3D
  • Structure parameters
    a = 7.418
    b = 11.487
    c = 6.8008
    α = 90.0
    β = 103.65
    γ = 90.0
  • Number of atoms per primitive cell = 14
    Total number of electrons per primitive cell = 106
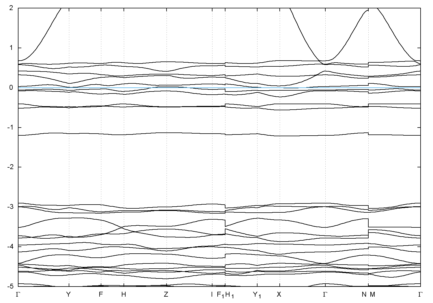
  • Band gap = 0.0 eV
    Direct Gap = 0.041 eV
    Metallicity = 0.194
    Topological Z2 indices ν = (0;000)
  • scf.in - scf.out - bands.in - bands.out
  • Reference: ICSD Collection Code: 154371

Band structure with spin-orbit coupling